Prime REP/REP+ : Que faire en tant qu’AESH ou AED ?

Le 16 juillet 2025, le Conseil d’Etat a reconnu que les AESH n’avaient pas été traités à égalité avec les autres personnels travaillant en REP et REP+ ; il leur accorde la prime à titre rétroactif. Cette décision implique que les AESH et AED sont fondés à demander l’indemnité REP/REP+.

1. Versement des primes REP/REP+ : agissez maintenant !

Les rectorats procèdent enfin au versement rétroactif des primes REP/REP+.  En CSA académique du 28 janvier, le recteur a indiqué que les premiers versements pour les premiers dossiers traités et validés auraient lieu sur la paie du mois de mars 2026.

Voici ce que vous devez faire selon votre situation :

  • Si vous n’avez pas encore fait votre demande :

AESH : Envoyez votre demande à la DSDEN de rattachement.
AED en CDI : Envoyez votre demande à la DSDEN de rattachement.
AED en CDD : Envoyez votre demande à la DPE, à l’adresse suivante : indemnitaireep.aed@ac-versailles.fr.

 Modèle de courrier

  • Si vous avez déjà fait votre demande :

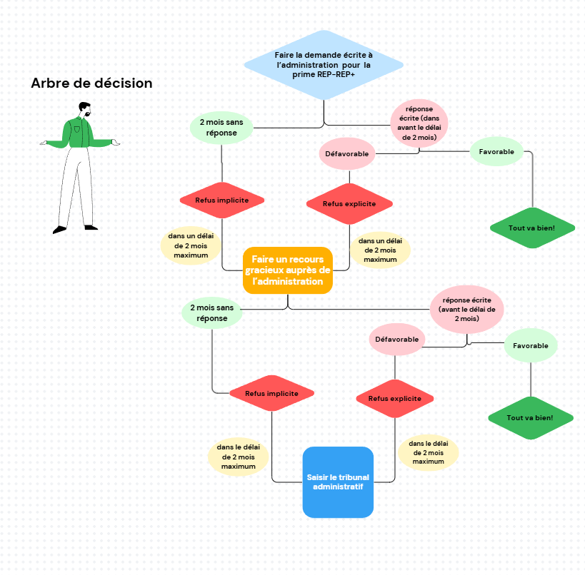
Vérifiez la date d’envoi : L’administration a 2 mois pour répondre.
En cas de refus (explicite par courrier ou implicite par absence de réponse), vous pouvez faire un recours gracieux.
Si votre prime ne couvre pas la période à laquelle vous avez droit (notamment depuis 2015), vous pouvez aussi faire un recours gracieux.

💡 Besoin d’aide ? La CFDT vous accompagne dans vos démarches de recours. N’hésitez pas à nous contacter !

2. Les montants

Pour le calcul précis de l’indemnité, les services tiendront compte de la quotité de travail prévue au contrat, de la quotité de travail effective par période au sein d’une école ou un établissement relevant d’un réseau d’éducation prioritaire, de la durée d’exercice sur l’année scolaire.

Si l’agent a été remplacé en cas d’absence aucune indemnité ne sera versée pour la période concernée.

Même si le rectorat ne souhaite pas verser rétroactivement avant l’année 2022, nous vous invitons à le demander si vous êtes concerné et à faire un recours, avec la CFDT !

Mise à jour du 05 mai 2026

Si le rectorat refuse de vous accorder la prime REP/REP+ au-delà des quatre ans, aussi appelée prescription quadriennale, vous pouvez faire un recours gracieux auprès du rectorat pour demander le relèvement total de la prescription : modèle de lettre.